විදුහල්පතිතුමාගෙ දුරකථන අංකය
(+94) 0772055989
පාසලෙ විද්යුත් ලිපිනය
[email protected]
භාගත කිරීම්
Sinhala
Sinhala
English
Tamil
බ/තිස්සපුර ද්විතීක පාසල
මහියංගනය කලාපය
Register
Login
බ/තිස්සපුර ද්විතීක පාසල
මහියංගනය කලාපය
මුල් පිටුව
අපේ පාසල ගැන
ඉතිහාසය සහ සම්ප්රදායන්
ඉතිහාසය
නිර්මාතෘවරු
ආදි විදුහල්පතිවරු
අනන්යතාවය
පාසලේ පැතිකඩ
දැක්ම සහ මෙහෙවර
පාසල් ගීතය
ලාංඡනය හා ආදර්ශ පාඨය
පාසල් කොඩිය
පාසලේ නිල වර්ණ
පාසලේ නිල ඇඳුම
පාසලේ නිල නිවාස
නීති හා රෙගුලාසි
අධ්යයන
විෂය මාලාව
ද්විතියික අංශය
පරිපාලනය
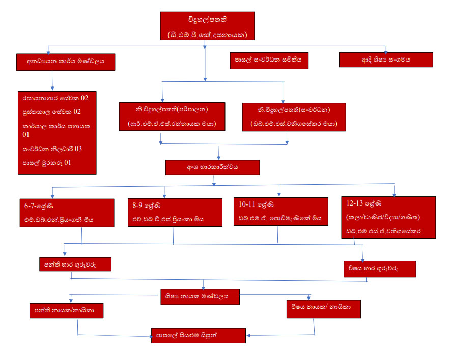
පරිපාලන ව්යුහය
පරිපාලන කමිටුව
අධ්යයන කාර්යමණ්ඩලය
විදුහල්පති
නියෝජ්ය විදුහල්පති
අධ්යයන කාර්යමණ්ඩලය
අනධ්යයන කාර්ය මණ්ඩලය
ශිෂ්ය නායක මණ්ඩලය
ශිෂ්ය කාර්යසාධනය
ඇතුලත් කරගැනීම්
පුවත් සහ විශේෂ අවස්ථා
ජයග්රහණ
සමාජ හා සංගම්
ගැලරිය
අප හා සම්බන්ධ වීමට
අධ්යයන
Toggle navigation
පරිපාලනය
පරිපාලන ව්යුහය
පරිපාලන කමිටුව
Home
අධ්යයන
පරිපාලනය
පරිපාලන ව්යුහය
පරිපාලන ව්යුහය